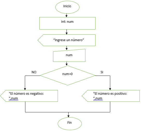
Diagrama de Flujo y codificación de Python de un número y ver si es positivo o negativo.
Crea un diagrama de flujo que permita ingresar un número y averiguar si este es positivo o negativo.
Crea un diagrama de flujo que permita ingresar un número y averiguar si este es positivo o negativo.
Comentarios
Publicar un comentario